
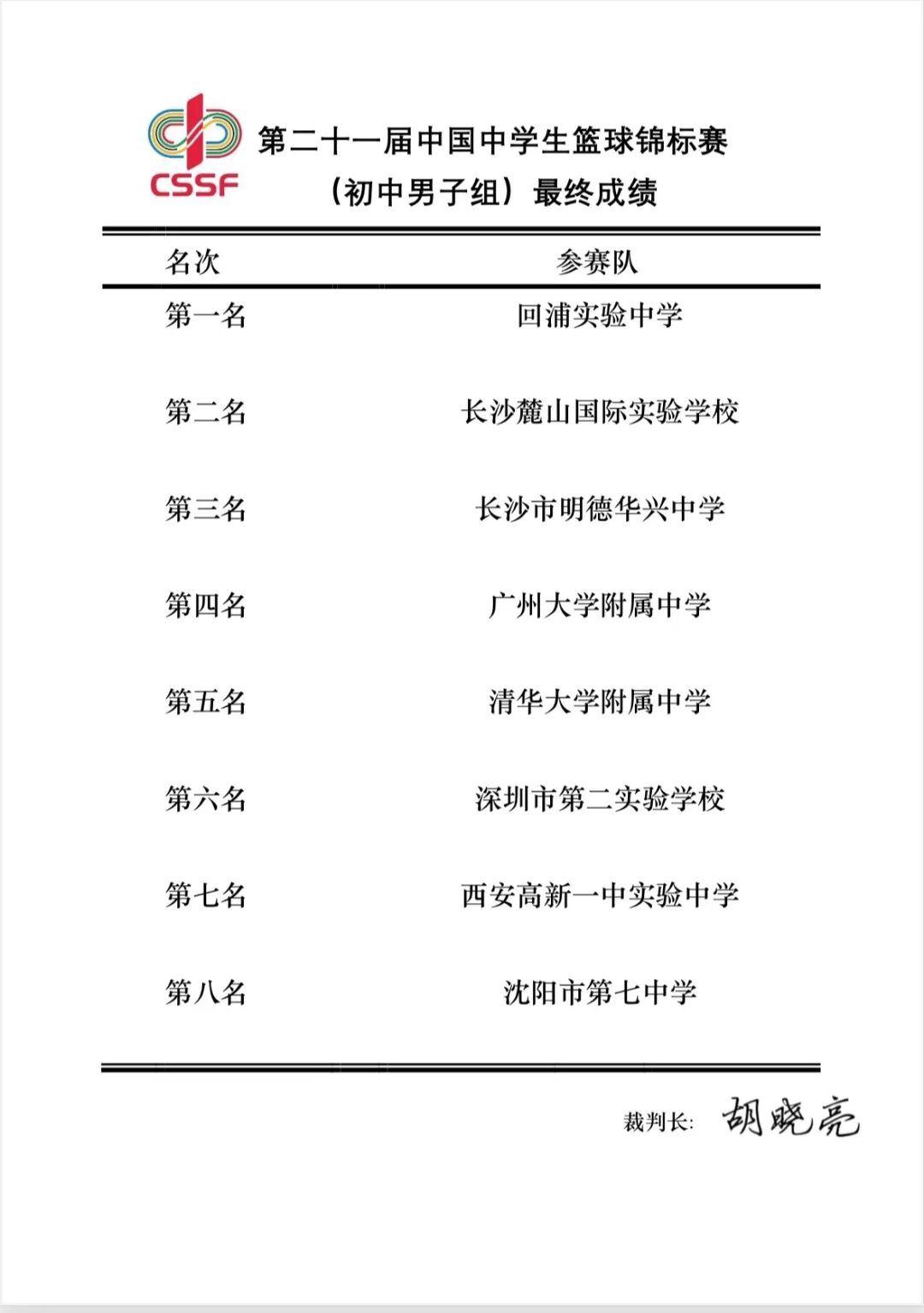
1月11日,临海市回浦实验中学以99:79战胜长沙麓山国际实验学校,勇夺第二十一届中国中学生篮球锦标赛(初中男子组)冠军。

这是继第十九届以后,回浦初中男篮再度夺得这项赛事的冠军,成为唯一一支两度在该项赛事夺冠的球队。他们再次创造队史,把荣耀带回临海,为这座英雄之城再添殊荣。

图片来源:YGA
决赛现场,双方开场就展现出强硬球风,分差始终没有拉开。下半场,回浦实验中学在攻防两端全力输出,将比分一度拉开到15分。进入第四节,回浦实验中学锐不可当,再度扩大比分优势,勇夺冠军。
中国中学生篮球锦标赛是由中国学生体育联合会和中国篮球协会主办的全国性中学生篮球赛事,该项赛事代表了国内中学生篮球运动最高水平。

图片来源:YGA
1月5日,第21届中国中学生篮球锦标赛(初中男子组)在浙江诸暨拉开帷幕,来自全国各省、自治区、直辖市共32支初中精英球队集结。初中联赛近年冠军海亮初级中学、明德华兴中学、回浦实验中学以及清华附中、深圳二实验、石家庄五中等老牌劲旅纷纷出战。

图片来源:YGA
面对强大对手,回浦实验中学在本次比赛中实现七战全胜,交叉赛上分别战胜西安高新一中实验学校、明德华兴中学,决赛中回浦实验的众小将团结一致,在第三节完成制胜一击,最终以99:79战胜长沙麓山国际实验学校。

图片来源:YGA
永远正青春的回浦篮球少年们,再一次用傲人的战绩送给他们的家乡临海最好的礼物。他们,展现了临海校园篮球的雄风,将小城篮球的风采再次名扬全国!
相信未来一代又一代的回浦少年们,将继续以青春的热血与朝气,敢于拼搏、突破自我,续写“小城追梦”的励志传奇。